Prestino: Your Guide To Faster Data Queries

R.Womenininnovation 26 views
Prestino: Your Guide To Faster Data Queries

Prestino: Your Guide to Faster Data Queries

Hey guys! Ever felt like you’re stuck in slow motion waiting for your data queries to finish? You’re not alone! That’s where Prestino comes in – it’s like giving your data a super-charged engine. In this article, we’re going to dive deep into what Prestino is, why it’s a game-changer, and how you can start using it to speed up your data analysis. So, buckle up, and let’s get started!

What Exactly Is Prestino?

Okay, so what is Prestino, really? Prestino is a distributed SQL query engine designed to run interactive analytic queries against data sources of all sizes, ranging from gigabytes to petabytes. Think of it as a universal translator for data. It can speak to a whole bunch of different data sources – like Hadoop, Amazon S3, MySQL, PostgreSQL, and even Kafka – all at the same time. This is super handy because, let’s face it, data is never all in one place. Instead of moving the data around, Prestino brings the query to the data, processing it right where it lives. This approach minimizes data transfer and maximizes speed. It’s built for speed, scalability, and reliability, making it a great choice for businesses that need fast answers from their data. Traditional data warehouses often struggle with the variety and volume of modern data. Prestino addresses these challenges by providing a single point of access to query data wherever it resides. This eliminates the need for complex ETL (Extract, Transform, Load) processes, saving time and resources. Moreover, Prestino supports standard SQL, making it easy for analysts and data scientists to use without having to learn a new query language. Its distributed architecture allows it to scale horizontally, adding more nodes to handle increasing data volumes and query complexity. This ensures that Prestino can grow with your business needs, providing consistent performance as your data grows.

Why Should You Care About Prestino?

So, why should you even bother learning about Prestino? Well, the answer is simple: speed and efficiency . In today’s fast-paced business environment, time is money. Waiting hours or even days for data queries to complete is no longer acceptable. Prestino can significantly reduce query times, allowing you to make data-driven decisions faster. Imagine being able to get insights from your data in minutes instead of hours. That’s the power of Prestino. Besides speed, Prestino offers several other benefits. It supports a wide range of data sources, allowing you to query data wherever it resides without the need for complex data integration processes. This simplifies your data infrastructure and reduces the risk of data silos. Prestino’s ability to query data in place also minimizes data movement, which can be a significant bottleneck in traditional data warehouses. By processing data where it lives, Prestino reduces network traffic and improves overall performance. Furthermore, Prestino is designed to be highly scalable and reliable. Its distributed architecture allows it to handle large data volumes and complex queries with ease. You can add more nodes to your Prestino cluster as your data grows, ensuring consistent performance and availability. Finally, Prestino is open-source, meaning it’s free to use and modify. This gives you the flexibility to customize Prestino to meet your specific needs and integrate it with your existing data infrastructure. The active Prestino community also provides a wealth of resources and support, making it easy to get started and troubleshoot any issues.

Key Features That Make Prestino Stand Out

Let’s talk about the cool features that make Prestino a standout choice for data querying. First off, its SQL compatibility is a massive win. You don’t need to learn a new language; just use your existing SQL skills. Plus, it’s built to handle huge datasets without breaking a sweat. We’re talking petabytes here, guys! And the federated queries ? Absolute game-changer. You can query data across multiple systems as if they were one big database. No more data silos! But the features that stand out are the following:

  • Massively Parallel Processing (MPP): Prestino leverages MPP to distribute queries across multiple nodes, enabling parallel processing and faster query execution.
  • Cost-Based Optimizer: Prestino’s optimizer analyzes query costs and selects the most efficient execution plan, minimizing resource usage and improving performance.
  • Pluggable Connectors: Prestino’s connectors allow it to connect to various data sources, including Hadoop, S3, and relational databases, providing a unified query interface.
  • ANSI SQL Support: Prestino supports ANSI SQL, making it easy for analysts and data scientists to use without learning a new query language.
  • User-Defined Functions (UDFs): Prestino allows you to define custom functions to extend its capabilities and perform complex data transformations.

Use Cases: Where Does Prestino Shine?

So, where does Prestino really shine? Think of any situation where you need to analyze large datasets quickly. E-commerce companies use it to analyze customer behavior and personalize recommendations in real-time. Financial institutions use it for risk analysis and fraud detection. Social media companies use it to analyze user engagement and trends. Basically, if you’ve got a ton of data and need answers fast, Prestino is your friend. Here are a few specific use cases where Prestino excels:

  • Interactive Data Exploration: Prestino enables users to quickly explore and analyze large datasets, uncovering insights and trends in real-time.
  • Business Intelligence (BI): Prestino can be used to power BI dashboards and reports, providing fast and accurate data for decision-making.
  • Data Warehousing: Prestino can serve as a query engine for data warehouses, enabling faster query performance and reduced infrastructure costs.
  • Ad-hoc Reporting: Prestino allows users to run ad-hoc queries against various data sources, generating custom reports and insights on demand.
  • Real-time Analytics: Prestino can be used to perform real-time analytics on streaming data, providing timely insights for immediate action.

Getting Started with Prestino: A Quick Guide

Okay, you’re sold on Prestino, right? Let’s talk about getting started. First, you’ll need to download and install the Prestino server. Don’t worry; it’s not as scary as it sounds. The Prestino website has detailed instructions for various operating systems. Next, you’ll need to configure connectors to your data sources. This involves setting up the connection parameters for each data source you want to query. Finally, you can start writing SQL queries to analyze your data. Prestino’s SQL support makes it easy to get started, even if you’re not a SQL expert. Here is a simplified step-by-step guide to get you going:

  1. Download Prestino: Go to the official Prestino website and download the latest version of the Prestino server.
  2. Install Prestino: Follow the installation instructions for your operating system. This typically involves extracting the downloaded archive and configuring the necessary environment variables.
  3. Configure Connectors: Create connector configuration files for each data source you want to query. These files specify the connection parameters, such as the data source type, host, port, username, and password.
  4. Start the Prestino Server: Start the Prestino server using the provided startup script. This will launch the Prestino coordinator and worker nodes.
  5. Connect to Prestino: Use a SQL client or the Prestino command-line interface (CLI) to connect to the Prestino server.
  6. Write SQL Queries: Start writing SQL queries to analyze your data. Use standard SQL syntax to query data across multiple data sources.

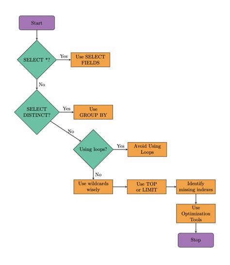
Tips and Tricks for Maximizing Prestino’s Performance

Want to get the most out of Prestino? Here are a few tips and tricks to keep in mind. First, optimize your SQL queries . Use indexes and avoid full table scans whenever possible. Second, monitor your Prestino cluster . Keep an eye on CPU usage, memory usage, and query execution times. This will help you identify bottlenecks and optimize your configuration. Finally, stay up-to-date with the latest Prestino releases. The Prestino team is constantly improving the engine, so you’ll want to take advantage of the latest features and bug fixes. To further enhance your Prestino experience, consider these additional tips:

  • Use the Cost-Based Optimizer: Ensure that the cost-based optimizer is enabled to automatically select the most efficient query execution plan.
  • Partition Your Data: Partition your data in the underlying data sources to improve query performance by reducing the amount of data that needs to be scanned.
  • Use Data Compression: Compress your data in the underlying data sources to reduce storage costs and improve query performance.
  • Tune Connector Configuration: Fine-tune the connector configuration parameters to optimize performance for each data source.
  • Monitor Query Performance: Use the Prestino web UI or command-line tools to monitor query performance and identify slow-running queries.

Prestino vs. Other Query Engines: Why Choose Prestino?

So, how does Prestino stack up against other query engines like Apache Spark or Apache Hive? Prestino is generally faster for interactive queries, thanks to its optimized execution engine and in-memory processing capabilities. It’s also easier to set up and use , with a simpler architecture and SQL-based interface. However, Spark may be a better choice for complex data transformations and machine learning tasks. Hive, on the other hand, is a good option for batch processing and data warehousing. Ultimately, the best choice depends on your specific needs and requirements. Here’s a quick comparison to help you decide:

  • Prestino: Best for fast, interactive queries across multiple data sources. Ideal for real-time analytics and ad-hoc reporting.
  • Apache Spark: Best for complex data transformations, machine learning, and batch processing. Ideal for large-scale data processing and analysis.
  • Apache Hive: Best for batch processing and data warehousing. Ideal for processing large volumes of data with SQL-like queries.

The Future of Prestino: What’s Next?

The future of Prestino looks bright! The Prestino community is constantly working on new features and improvements. Expect to see even better performance , more connectors , and enhanced security in future releases. Prestino is also likely to become more tightly integrated with other data tools and platforms, making it even easier to use in a variety of environments. The goal is to make Prestino the go-to query engine for any data professional who needs fast, reliable access to their data. As the data landscape continues to evolve, Prestino is poised to remain at the forefront of data querying technology, empowering businesses to unlock the full potential of their data. Keep an eye on the Prestino project for exciting developments in the years to come!

Conclusion: Embrace the Power of Prestino

In conclusion, Prestino is a powerful and versatile query engine that can help you unlock the full potential of your data. Its speed, scalability, and ease of use make it a great choice for businesses of all sizes. Whether you’re analyzing customer behavior, detecting fraud, or exploring new business opportunities, Prestino can help you get the answers you need, faster than ever before. So, what are you waiting for? Give Prestino a try and see how it can transform your data analysis workflow. You won’t regret it! Get ready to say goodbye to slow queries and hello to the world of fast, efficient data analysis with Prestino!