Pierer Mobility Group: Your Guide To The Motorcycle Giant

R.Womenininnovation 58 views
Pierer Mobility Group: Your Guide To The Motorcycle Giant

Pierer Mobility Group: Your Guide to the Motorcycle Giant

Hey everyone! Ever heard of Pierer Mobility Group ? If you’re a motorcycle enthusiast, chances are you’re already familiar with some of their brands. But for those who are new to the scene, or just want to know a bit more, this is your ultimate guide! We’ll dive deep into everything from their history and the awesome brands under their umbrella to their innovative approach to the future of motorcycles. Buckle up, it’s going to be a fun ride!

What is Pierer Mobility Group, Anyway?

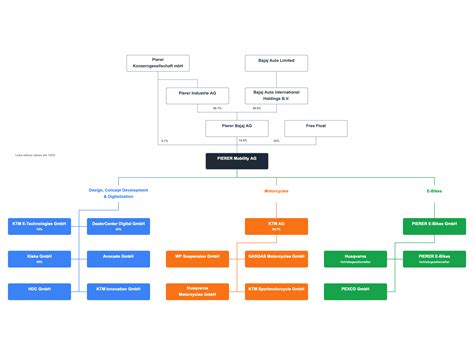
So, Pierer Mobility Group is a major player in the global motorcycle market. They’re based in Austria and are basically a powerhouse in the two-wheeled world. They design, develop, manufacture, and distribute motorcycles and other related products. Their portfolio is impressive, and they’ve become known for their high-performance bikes, innovative technology, and strong brand presence. If you’ve ever drooled over a KTM or considered a Husqvarna, then you’ve encountered Pierer Mobility Group in action. Their success can be attributed to a combination of strategic acquisitions, a focus on cutting-edge technology, and a knack for understanding what riders want. They’ve not just been riding the wave of the motorcycle industry; they’ve been shaping it.

The Core Brands: KTM, Husqvarna, and GASGAS

The heart and soul of Pierer Mobility Group lie in its core brands. Let’s take a closer look at these awesome brands:

  • KTM : Ah, the orange beast! KTM is known for its high-performance off-road and street motorcycles. They have a reputation for top-tier quality and reliability. KTM has a strong presence in racing, and their bikes are often seen dominating the tracks. Their ‘Ready to Race’ slogan isn’t just a marketing line; it’s a testament to their bikes’ performance. Whether you’re into enduro, motocross, or adventure riding, KTM has a bike for you. They’ve also been expanding into the electric motorcycle space, which we will talk more about later.
  • Husqvarna Motorcycles : Husqvarna, with its Swedish roots, brings a unique blend of heritage and innovation to the table. Originally known for its off-road prowess, Husqvarna has evolved into a brand that appeals to a diverse range of riders. They produce everything from dirt bikes to street bikes, all with a distinct style and high-quality build. Husqvarna bikes are recognized for their stylish design, advanced technology, and excellent handling, which makes them a favorite among both casual riders and serious enthusiasts. They’ve successfully merged their racing DNA with a commitment to producing bikes that are both fun and functional for everyday use.
  • GASGAS : GASGAS is a brand focused on off-road and trials motorcycles. Acquired by Pierer Mobility Group, GASGAS has injected a shot of fun and accessibility into the market. GASGAS bikes are known for being user-friendly, reliable, and affordable, which makes them a great entry point into the world of off-road riding. The brand’s expansion under Pierer Mobility Group has also seen it venture into other segments, like street-legal motorcycles, which has broadened its appeal and ensured it stays competitive in today’s market. GASGAS’s approach is all about fun and providing a great riding experience for enthusiasts of all skill levels.

More Than Just Motorcycles

Pierer Mobility Group isn’t just about motorcycles. They have a growing portfolio of e-bikes and other products. They are always working on different avenues, which shows they are willing to keep moving forward with the trends. Their dedication to the electric motorcycle market, and their innovative approach to manufacturing, shows they are serious about sustainability.

The History: How It All Started

Okay, let’s rewind a bit and talk about the history. The story of Pierer Mobility Group is a fascinating journey of growth and strategic moves. It all started with KTM , which went through some rough patches. But a guy named Stefan Pierer stepped in, and the rest, as they say, is history. He really turned things around, and through smart acquisitions and a clear vision, he built a global motorcycle empire. They started to acquire brands like Husqvarna and GASGAS, which really helped them to expand their reach and diversify their product line. Each move was calculated, turning Pierer Mobility Group into the powerhouse it is today. This strategic approach has been key to their success, allowing them to capture different market segments and increase their overall influence in the motorcycle industry.

Stefan Pierer: The Man Behind the Machine

Let’s give a huge shout-out to Stefan Pierer , the CEO. This guy is the driving force behind Pierer Mobility Group . He’s known for his business acumen and his passion for motorcycles. His leadership has been crucial in steering the company through ups and downs, making the right decisions at the right time. Pierer’s strategic vision, coupled with his understanding of the motorcycle market, has propelled the group to where it is today. His influence extends beyond business; he’s often involved in shaping the future of the company’s brands. He is someone who knows how to make decisions, and has successfully steered the company through various challenges, ensuring that Pierer Mobility Group remains a leader in the industry. It’s safe to say, without him, things would be very different.

Financial Performance and Market Presence

Alright, let’s talk numbers! Pierer Mobility Group has seen some great financial success. They’ve consistently shown growth in revenue and market share. This growth is thanks to their popular brands, strategic expansions, and their ability to adapt to changes in the market. They’re a global company, with a strong presence in Europe, North America, and other parts of the world. They’ve managed to expand into new markets and increase sales, which is a great sign of their strong brand, and their products are very popular with motorcycle fans. Their financial reports often highlight their successful strategies, and their commitment to innovation, which allows them to stay competitive and maintain a strong position in the motorcycle industry.

Production and Global Reach

The company has significant production facilities, mainly in Austria, but they also have manufacturing operations in other countries to cater to their global customer base. These facilities are important for getting their bikes and other products to riders worldwide. Their presence extends to many countries, with distribution networks and service centers in place to support their customers. The company’s global reach enables them to cater to diverse rider needs and preferences, contributing to their impressive market share. It is important to them that riders around the globe are able to ride their products, and they are constantly working to improve this aspect.

Innovation and the Future of Motorcycles

Pierer Mobility Group is at the forefront of motorcycle innovation. They’re investing heavily in electric motorcycles and other technologies to stay ahead of the curve. They understand that the future of the motorcycle industry is changing, and they’re leading the charge with new and exciting tech. The company is actively working on electric motorcycles, and other eco-friendly alternatives. They are constantly looking at new designs and manufacturing methods. Their focus on technology and sustainable practices reflects their understanding of the needs of today’s riders, and tomorrow’s demands.

Electric Motorcycles and Sustainability

One of the most exciting areas for Pierer Mobility Group is the electric motorcycle segment. They’re developing and releasing electric models across their brands. Their push into electric motorcycles is a big deal, and they’re aiming to lead the way in sustainable transportation. They are working on technology to provide both performance and eco-friendliness. This is more than just a passing trend for them; they are making a real commitment to the future. It’s a testament to their adaptability and their vision for the future of the motorcycle industry.

The Competition and Market Share

The motorcycle industry is super competitive. Pierer Mobility Group goes up against some major players, but they’ve managed to carve out a significant market share. They are always working hard to maintain their position as a top player in the motorcycle market. Their success is a result of their focus on building high-performance motorcycles, developing new technology, and creating strong brand loyalty. They’re always looking for ways to improve, which allows them to stay competitive and meet the needs of their customers. Competition keeps them on their toes, pushing them to innovate and improve their products. This competitive environment has driven them to excel, and they are continually evolving to stay ahead.

Acquisitions and Brand Portfolio

The group’s growth story includes strategic acquisitions that have expanded its brand portfolio. They’ve carefully chosen brands that fit with their overall strategy and enhance their market presence. Each brand they bring under their wing has contributed to the overall success of the group. The brands complement each other, targeting different segments of the motorcycle market and broadening their appeal. Their portfolio is diverse, which allows them to capture a large share of the global market. They continue to explore acquisitions, which has made them the powerhouse they are today.

Conclusion: The Road Ahead for Pierer Mobility Group

So, there you have it, folks! Pierer Mobility Group is a fascinating company with a rich history, a strong brand, and a bright future. They’re constantly pushing the boundaries of what’s possible in the motorcycle world, and they’re definitely a company to watch. Whether you’re a die-hard KTM fan, a Husqvarna enthusiast, or just getting into motorcycles, Pierer Mobility Group has something for you. Keep an eye out for their latest models and innovations – the ride is only going to get more exciting! Thanks for joining me on this journey. Ride safe, and keep the rubber side down!