LM723 Power Supply Circuit: Design, Guide & Uses

R.Womenininnovation 0 views
LM723 Power Supply Circuit: Design, Guide & Uses

LM723 Power Supply Circuit: Design, Guide & Uses

Hey guys! Today, let’s dive deep into the LM723 power supply circuit . This is a fantastic and versatile voltage regulator that has been a staple in electronics for ages. Whether you’re a hobbyist, a student, or a professional, understanding the LM723 is super valuable. We’ll break down everything from its basic design to its applications, so you can start using it in your own projects.

What is the LM723?

First off, let’s define what we’re talking about. The LM723 is a monolithic integrated circuit voltage regulator designed for series regulation applications. Think of it as a tiny, reliable workhorse that helps you maintain a stable voltage output despite changes in input voltage or load current. This makes it incredibly useful in a wide range of power supply designs. It’s cheap, robust, and easy to use, which is why it remains popular even with the advent of more modern regulators. Understanding the core functionality and applications of the LM723 is essential for anyone delving into electronics and power supply design. Its ability to maintain a stable voltage output makes it a cornerstone in various electronic projects, ensuring consistent performance regardless of fluctuations in input voltage or load current. This reliability, combined with its affordability and ease of use, solidifies its place as a go-to component for both hobbyists and professionals. In essence, the LM723 serves as a foundational element in power regulation, enabling the smooth operation of countless electronic devices and systems.

Key Features of the LM723

So, what makes the LM723 so special? Here are some of its standout features:

  • Wide Input Voltage Range: It can handle input voltages from 9.5V to 40V.
  • Adjustable Output Voltage: You can configure it to output voltages from 2V to 37V.
  • High Output Current: With the addition of an external pass transistor, it can deliver output currents up to several amps.
  • Current Limiting: Built-in current limiting protects the regulator and the load from overcurrent conditions.
  • Thermal Shutdown: It includes thermal shutdown protection to prevent overheating.
  • Low Temperature Drift: Offers stable performance across a range of temperatures.

These features make the LM723 a versatile choice for many different power supply applications. The wide input voltage range ensures compatibility with various power sources, while the adjustable output voltage allows for precise voltage regulation tailored to specific project requirements. The high output current capability, achievable with an external pass transistor, enables the LM723 to power more demanding loads. Furthermore, the built-in current limiting and thermal shutdown features provide critical protection against overcurrent and overheating, enhancing the reliability and safety of the circuit. The low-temperature drift ensures consistent performance even under varying environmental conditions, making the LM723 a dependable component in diverse applications. These features collectively contribute to the LM723’s enduring popularity and its widespread use in both simple and complex power supply designs.

LM723 Pinout

Alright, let’s get familiar with the LM723 pinout . Knowing what each pin does is crucial for designing your circuit. Here’s a breakdown:

  1. Non-Inverting Input (+IN): Input to the error amplifier.
  2. Inverting Input (-IN): Input to the error amplifier.
  3. Voltage Control (VC): Used for adjusting the output voltage.
  4. Reference Voltage (VREF): Provides a stable reference voltage (typically 7.15V).
  5. Current Limit (CL): Connection for current limiting resistor.
  6. Current Sense (CS): Senses the current through the load.
  7. Output Voltage (VO): Output of the regulator.
  8. V-: Negative Supply Voltage
  9. NC: Not Connected
  10. Vz: Connection for Zener Diode (Used for increasing input voltage range)
  11. Compensation (COMP): Used for frequency compensation.
  12. V+: Positive Supply Voltage
  13. Output (Output to external pass transistor)
  14. Output (Output to external pass transistor)

Understanding the function of each pin is essential for effectively utilizing the LM723 in your projects. The non-inverting and inverting inputs (+IN and -IN) are critical for the error amplifier, which compares the output voltage to the reference voltage to maintain stability. The voltage control (VC) pin allows for precise adjustment of the output voltage, tailoring it to specific application needs. The reference voltage (VREF) provides a stable baseline for the error amplifier, ensuring consistent performance. The current limit (CL) and current sense (CS) pins work together to protect the circuit from overcurrent conditions, enhancing its reliability. The output voltage (VO) pin delivers the regulated voltage to the load. The negative and positive supply voltage pins (V- and V+) provide the necessary power for the LM723 to operate. The compensation (COMP) pin is used for frequency compensation, optimizing the circuit’s stability and response time. With a clear understanding of these pin functions, you can confidently design and implement LM723-based power supplies for a wide range of applications.

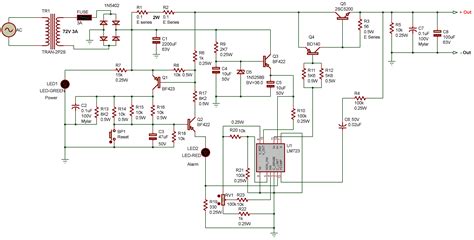
Basic LM723 Circuit Design

Now, let’s put this knowledge into practice. Here’s a basic LM723 circuit design for a positive voltage regulator:

  1. Input Voltage: Apply your input voltage (9.5V to 40V) to the V+ pin (Pin 12).

  2. Output Voltage Adjustment: Use a voltage divider (two resistors) connected to the inverting input (Pin 2) and the output (Pin 7) to set the desired output voltage. The formula to calculate the output voltage is:

    Vout = Vref * (1 + R1/R2)
    

    Where Vref is approximately 7.15V.

  3. Current Limiting: Connect a resistor between the current limit pin (Pin 5) and the current sense pin (Pin 6). The value of this resistor determines the current limit. Use the formula:

    Rsc = 0.65 / Ilimit
    

    Where Ilimit is the desired current limit.

  4. Frequency Compensation: Connect a capacitor (typically around 100pF) between the compensation pin (Pin 11) and ground to stabilize the circuit.

  5. Output Capacitor: Place a capacitor (e.g., 100uF) at the output to smooth the voltage and reduce noise.

This basic design will give you a stable, regulated output voltage. Remember to choose your components carefully based on your specific requirements. Designing a basic LM723 circuit involves several key considerations. The input voltage, ranging from 9.5V to 40V, should be applied to the V+ pin (Pin 12). Adjusting the output voltage requires a voltage divider, typically consisting of two resistors (R1 and R2), connected to the inverting input (Pin 2) and the output (Pin 7). The output voltage can be calculated using the formula Vout = Vref * (1 + R1/R2), where Vref is approximately 7.15V. Current limiting is achieved by connecting a resistor (Rsc) between the current limit pin (Pin 5) and the current sense pin (Pin 6). The value of this resistor determines the current limit and can be calculated using the formula Rsc = 0.65 / Ilimit, where Ilimit is the desired current limit. To stabilize the circuit, a capacitor (typically around 100pF) should be connected between the compensation pin (Pin 11) and ground. Additionally, placing a capacitor (e.g., 100uF) at the output helps smooth the voltage and reduce noise. Careful selection of components based on specific requirements is crucial for optimal performance and reliability of the LM723 circuit.

Example Circuit: 5V Regulator

Let’s create a simple example: a 5V regulator using the LM723 . Here’s how you can do it:

  1. Choose Resistor Values:

    • Vout = 5V
    • Vref = 7.15V
    • Using the formula Vout = Vref * (1 + R1/R2), we can rearrange to find R1/R2:
    • R1/R2 = (Vout / Vref) - 1 = (5 / 7.15) - 1 ≈ -0.3
    • Since we can’t have a negative resistance ratio, we need to adjust the circuit slightly. We’ll use a different configuration where the reference voltage is attenuated to get the desired output.
    • Let’s choose R1 = 3kΩ and R2 = 10kΩ. This gives us:
    • Vout = 7.15V * (1 + 3 10 ) = 7.15V * 1.3 ≈ 9.3V
    • To get 5V, we need to attenuate the reference voltage. We can do this with another voltage divider.
  2. Attenuate Reference Voltage:

    • Use two resistors (R3 and R4) to divide the reference voltage down to a level that, when amplified, gives us 5V.
    • Let’s aim for a reference voltage of 3.85V (since 3.85V * 1.3 ≈ 5V).
    • If we use R3 = 10kΩ, we can calculate R4 using the voltage divider formula:
    • V_attenuated = Vref * (R4 / (R3 + R4))
    • 3.85 = 7.15 * (R4 / (10k + R4))
    • Solving for R4, we get R4 ≈ 7.5kΩ
  3. Current Limiting Resistor:

    • Let’s set a current limit of 1A.
    • Rsc = 0.65 / 1A = 0.65Ω
  4. Connect Components: Connect all the components as described in the basic circuit design, using the calculated resistor values.

This example illustrates how to design a simple 5V regulator using the LM723. Remember to verify your calculations and choose components that meet your power requirements. Creating a 5V regulator using the LM723 involves several steps, starting with choosing appropriate resistor values. To achieve a 5V output, the reference voltage (Vref) needs to be adjusted. Initially, using the formula Vout = Vref * (1 + R1/R2), we aim to find suitable values for R1 and R2. However, since we cannot have a negative resistance ratio, we adjust the circuit configuration. By selecting R1 = 3kΩ and R2 = 10kΩ, we obtain an output voltage of approximately 9.3V. To achieve the desired 5V output, we attenuate the reference voltage using another voltage divider consisting of resistors R3 and R4. By aiming for an attenuated reference voltage of 3.85V, we can use the voltage divider formula V_attenuated = Vref * (R4 / (R3 + R4)) to calculate the value of R4. With R3 = 10kΩ, solving for R4 yields approximately 7.5kΩ. Next, we set a current limit of 1A by calculating the appropriate value for the current limiting resistor Rsc using the formula Rsc = 0.65 / Ilimit, which gives us Rsc = 0.65Ω. Finally, all the components are connected as described in the basic circuit design, using the calculated resistor values. This example demonstrates the process of designing a simple 5V regulator using the LM723, emphasizing the importance of verifying calculations and selecting components that meet the specific power requirements of the application.

Applications of the LM723

The LM723 is incredibly versatile and can be used in a variety of applications. Here are a few common ones:

  • Bench Power Supplies: It’s perfect for building adjustable bench power supplies for your lab.
  • Battery Chargers: You can use it to create simple battery chargers.
  • Linear Regulators: It’s ideal for applications requiring stable and linear voltage regulation.
  • Adjustable Voltage Regulators: Design power supplies with adjustable output voltages.
  • Current Regulators: Implement circuits that maintain a constant current output.

These are just a few examples. With a little creativity, you can find many more uses for the LM723. The versatility of the LM723 makes it suitable for a wide range of applications. One common application is in bench power supplies, where it can be used to build adjustable power supplies for laboratory use. It is also ideal for creating simple battery chargers, providing a stable and regulated charging voltage. The LM723 is well-suited for applications requiring stable and linear voltage regulation, ensuring consistent performance of electronic devices. Its adaptability allows for the design of power supplies with adjustable output voltages, catering to various project requirements. Additionally, the LM723 can be used to implement circuits that maintain a constant current output, making it valuable in current regulation applications. These examples highlight the LM723’s flexibility and its ability to be adapted for numerous purposes. With creativity and understanding, many more uses for the LM723 can be discovered and implemented in diverse electronic projects.

Tips for Using the LM723

Here are some handy tips to keep in mind when working with the LM723:

  • Use Proper Heat Sinking: If you’re dealing with high currents, make sure to use a heat sink to prevent the LM723 from overheating.
  • Keep Leads Short: Short leads minimize noise and improve stability.
  • Use Quality Components: Using high-quality resistors and capacitors ensures better performance and reliability.
  • Verify Your Calculations: Double-check your resistor and capacitor values to ensure they match your design requirements.
  • Test Your Circuit: Always test your circuit thoroughly before putting it into use.

Following these tips will help you get the most out of your LM723 circuits. When working with the LM723, several tips can help ensure optimal performance and reliability. Proper heat sinking is essential, especially when dealing with high currents, to prevent the LM723 from overheating and potentially failing. Keeping leads short minimizes noise and improves the stability of the circuit, ensuring consistent operation. Using high-quality resistors and capacitors enhances the overall performance and reliability of the circuit, as these components are less prone to drift or failure. It is crucial to verify all calculations, double-checking resistor and capacitor values to ensure they accurately match the design requirements. Thoroughly testing the circuit before putting it into use helps identify and address any potential issues, ensuring that the circuit functions as intended. By following these tips, you can maximize the performance and longevity of your LM723 circuits.

Conclusion

So there you have it – a comprehensive guide to the LM723 power supply circuit ! This little IC is a powerhouse of functionality and can be used in countless projects. Understanding its features, pinout, and basic design will set you up for success in your power supply endeavors. Happy tinkering, and enjoy building your own reliable power supplies with the LM723! The LM723 power supply circuit is a versatile and valuable tool for anyone working with electronics. Its comprehensive features, including wide input voltage range, adjustable output voltage, and built-in protection mechanisms, make it suitable for a wide array of applications. By understanding the pinout and basic design principles, you can effectively incorporate the LM723 into your projects to create reliable and stable power supplies. Whether you’re a hobbyist, student, or professional, mastering the LM723 will undoubtedly enhance your skills and open up new possibilities in power supply design. With the knowledge gained from this guide, you can confidently embark on your own power supply projects, building and customizing circuits to meet your specific needs. Happy tinkering, and may your endeavors with the LM723 be successful and rewarding!