IPhone 6 Troubleshooting: What To Do When It Won't Turn On

R.Womenininnovation 49 views
IPhone 6 Troubleshooting: What To Do When It Won't Turn On

iPhone 6 Troubleshooting: What To Do When It Won’t Turn On

Hey guys, have you ever been in a situation where your beloved iPhone 6 just decided to give up the ghost? It’s a frustrating experience, to say the least. Suddenly, your go-to device for communication, entertainment, and a whole host of other things becomes a useless brick. Don’t worry, in this article, we’ll dive deep into iPhone 6 troubleshooting and figure out why your phone isn’t working, and more importantly, how to fix it. We will cover a lot of the common problems, from simple fixes you can try at home, to knowing when it’s time to call in the pros.

Common iPhone 6 Problems and Solutions

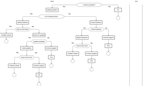
Alright, let’s get down to brass tacks. There are a few common problems that can cause an iPhone 6 to stop working. These can range from software glitches to hardware failures. We will try to cover many possible scenarios that could happen to your iPhone 6. Understanding the root cause is the first step in finding the right solution. Let’s explore some of the most frequent culprits and how to tackle them.

Software Glitches: The Usual Suspects

Sometimes, the issue isn’t hardware-related; it’s just a software hiccup. Think of it as your iPhone having a bad day. Here are a few software-related problems and how to troubleshoot them:

  • Frozen Screen: This is one of the most common issues. Your screen is on, but it’s unresponsive to your touch. It’s like your iPhone has decided to take a permanent nap. The fix? A simple force restart often does the trick. Press and hold the power button (on the side or top, depending on your iPhone 6 model) and the home button simultaneously for about 10-15 seconds. Keep holding until the Apple logo appears. This will reboot your phone, and hopefully, bring it back to life. If this doesn’t work, you might need to proceed to more advanced steps. Your data can be at risk, so make sure you have backups.
  • Apps Crashing Repeatedly: Apps that crash are a pain, but usually not a sign of major trouble. The solution? First, try closing the app and reopening it. If that doesn’t work, update the app from the App Store. App developers regularly release updates to fix bugs and improve performance. If the problem persists, delete the app and reinstall it. Remember, deleting an app will also delete its data, so back it up. Finally, make sure your iPhone’s operating system (iOS) is up to date, as an outdated OS can cause apps to misbehave.
  • iOS Update Issues: Sometimes, things go wrong during an iOS update. Your phone might get stuck during installation, or it might enter a boot loop. If this happens, try restarting your iPhone by holding the power and home buttons. If that doesn’t work, you might need to restore your iPhone to its factory settings using iTunes or Finder on your computer. Before doing this, it’s crucial to back up your data because restoring will erase everything on your phone. Make sure you connect it to a stable internet connection, to avoid a broken installation process.

Hardware Failures: The More Serious Matters

Unfortunately, software isn’t always the problem. Sometimes, it’s a hardware issue. Hardware failures can be more complex to diagnose and often require professional help. Here are a few hardware-related problems and what you can do:

  • Dead Battery: The battery is the heart of your iPhone. If it’s dead, the phone won’t turn on. Try plugging your iPhone 6 into a power outlet and let it charge for at least 30 minutes. If nothing happens, try a different charging cable and adapter to rule out any issues with your charger. If the phone still doesn’t respond, the battery might be damaged and need replacing. This could mean it is time to take your iPhone to a repair shop.
  • Broken Screen: A cracked or broken screen is pretty obvious, right? While your iPhone might still function, a damaged screen can prevent you from seeing anything, or make it hard to control your phone. If your screen is damaged, you’ll need to get it replaced. You can find replacement services online or at local repair shops. Be sure to back up your phone before getting your screen fixed, just in case!
  • Water Damage: Water and electronics don’t mix well, and your iPhone 6 is no exception. If your phone has been exposed to water, there’s a chance it won’t work. The first thing you should do is turn it off and don’t try to turn it on. Then, try to dry it out as much as you can, and bring it to a professional repair shop as soon as possible. The sooner you act, the better your chances of saving your phone.
  • Charging Port Problems: A damaged or clogged charging port can prevent your iPhone 6 from charging. This can lead to a dead battery and, therefore, a phone that won’t turn on. Try cleaning out the charging port with a non-metallic tool like a toothpick. You can also try a different charging cable or adapter to see if that resolves the issue. If the port is damaged, you may need professional repair or port replacement.

Troubleshooting Steps to Try Before Panicking

Okay, before you start tearing your hair out, let’s walk through a few troubleshooting steps. These steps can often resolve the issue without needing to call for professional help. Trust me, it is better to take the easy road first, before attempting more complex solutions.

Step 1: Force Restart

As we mentioned earlier, a force restart is a quick and easy first step. This usually fixes software glitches. To force restart your iPhone 6 , simultaneously press and hold the power button and the home button for about 10-15 seconds until the Apple logo appears. This restarts your phone, often clearing up minor software problems.

Step 2: Check the Battery and Charging

Make sure your phone is charging correctly. Plug your phone into a wall outlet and let it charge for at least 30 minutes. Use a different charging cable and adapter to rule out any issues with the charger. If your iPhone 6 still doesn’t charge, the battery might be dead or damaged. In that case, you may need a battery replacement.

Step 3: Check for Physical Damage

Inspect your phone for any physical damage, such as a cracked screen or water damage. If your screen is broken, you’ll need to get it replaced. If your phone has been exposed to water, turn it off immediately and take it to a repair shop as soon as possible. Don’t try to turn it on, and don’t put it in rice; rice can damage the internal components.

Step 4: Try a DFU Restore (Advanced)

If the above steps don’t work, you can try a DFU (Device Firmware Update) restore. This is a more advanced troubleshooting method that can sometimes fix persistent software problems. However, it will erase all the data on your iPhone, so make sure you have a recent backup. Connect your iPhone to your computer using a USB cable. Then, follow these steps:

  1. Enter DFU Mode: Press and hold the power and home buttons simultaneously for 10 seconds. Release the power button but keep holding the home button for another 5 seconds. If successful, your screen will be black. If the Apple logo appears, you need to start again.
  2. Restore Your iPhone: Open iTunes or Finder on your computer. Your iPhone should be recognized in recovery mode. Follow the on-screen prompts to restore your iPhone. After the restore is complete, you can restore your data from a backup.

When to Seek Professional Help

Sometimes, you’ve done everything you can, and your iPhone 6 still won’t turn on. When should you throw in the towel and call in the experts? Here are some signs that it’s time to seek professional help:

  • No Response After Charging: If your iPhone 6 doesn’t respond even after charging it for an extended period using different cables and adapters, there might be a hardware problem, like a dead battery or a damaged charging port. These can be trickier to resolve, so a professional can help.
  • Persistent Boot Loop: If your iPhone 6 keeps restarting itself over and over and is stuck in a boot loop, this usually indicates a serious software or hardware issue. The constant restarts can make it difficult to troubleshoot the problem on your own. A repair specialist can diagnose the issue and try to fix it.
  • Water Damage: As we mentioned earlier, water damage can cause all sorts of problems. If your iPhone 6 has been exposed to water, don’t waste time trying to fix it yourself. Take it to a professional repair shop immediately. Water can cause corrosion and short circuits, which can lead to permanent damage.
  • Unusual Behavior: If your iPhone 6 is acting in a way you can’t explain - like constantly overheating, or displaying strange messages - it’s best to consult a professional. These behaviors could be signs of a more complex hardware issue. Attempting repairs without the necessary skills can cause more damage.
  • Screen Issues: While some screen issues are cosmetic, others can point to internal damage. If your screen has internal issues, it’s best to let a professional address it.

Preventing Future Problems: iPhone 6 Care Tips

Okay, so you’ve got your iPhone 6 working again, or you’re planning on getting it fixed. That’s fantastic! But what about preventing future problems? Here are some tips to keep your iPhone 6 running smoothly:

  • Use a Protective Case: Accidents happen. A good case can protect your phone from drops and impacts, reducing the risk of screen damage and other hardware issues. Choose a case that fits your needs and lifestyle. Even a simple case can make a big difference!
  • Screen Protector: A screen protector can help protect your screen from scratches and minor impacts. It’s a small investment that can save you money on screen repairs in the long run. There are many options available, from basic plastic protectors to tempered glass. Pick one that suits you!
  • Keep Your Software Updated: Regularly update your iOS software. These updates often include bug fixes, performance improvements, and security patches. Keeping your software up-to-date can prevent many common problems.
  • Avoid Extreme Temperatures: Don’t leave your iPhone 6 in direct sunlight or in a hot car. Extreme temperatures can damage the battery and other internal components. Try to keep your phone in a cool, dry place. Extreme temperatures can also affect performance.
  • Be Careful with Water: As we’ve discussed, water damage can be a serious issue. Avoid exposing your iPhone 6 to water. If you’re going to be near water, consider using a waterproof case or bag for extra protection. Don’t be too casual about water near your phone, protect it!
  • Proper Charging Habits: Use the charging cable and adapter that came with your iPhone 6, or use a certified charger. Avoid leaving your phone plugged in for extended periods, especially overnight. This can damage the battery over time. Only charge your iPhone in a place with a stable power supply.
  • Back Up Your Data Regularly: Back up your iPhone 6 regularly to iCloud or your computer. This way, if something goes wrong, you won’t lose your important data. Backups give you peace of mind, knowing that your photos, contacts, and other important data are safe.

Conclusion: Keeping Your iPhone 6 Alive and Kicking

So, there you have it, guys. We’ve covered a lot of ground in this article on iPhone 6 troubleshooting . We’ve gone over the common problems, simple solutions, and when to seek professional help. Remember, taking care of your iPhone 6 is key to keeping it working smoothly. From force restarting to regularly backing up your data, these tips can help you avoid many common problems.

If your iPhone 6 isn’t working, don’t panic. Start with the basic troubleshooting steps, and if those don’t work, don’t hesitate to seek professional help. Your data and your phone’s functionality are important. By following these tips, you’ll be well-equipped to handle any iPhone 6 issue that comes your way. Hopefully, your phone will be back up and running in no time!

Good luck, and happy troubleshooting!