CD4017 IC Circuit Diagram: Build & Understand It

R.Womenininnovation 56 views
CD4017 IC Circuit Diagram: Build & Understand It

CD4017 IC Circuit Diagram: Build & Understand It

Hey there, fellow electronics enthusiasts and future circuit maestros! Are you ready to dive into the amazing world of the CD4017 IC circuit diagram ? This little chip, the CD4017 Decade Counter , is an absolute staple in hobbyist electronics, and trust me, once you get the hang of it, you’ll find countless ways to use it in your projects. Whether you’re aiming to build a cool LED chaser, a sequential light display, or even some basic automation, understanding the CD4017 is your ticket to making those ideas a reality. We’re going to break down everything you need to know about this fantastic integrated circuit, from its fundamental operation to designing and building practical circuits. We’ll look at its pinout , how it processes signals, and, most importantly, how to interpret and create your very own CD4017 IC circuit diagram . Get ready to empower your inner maker, because by the end of this article, you’ll be confidently integrating the CD4017 into all sorts of fun and functional designs. So, grab your breadboard, your wires, and let’s get started on this exciting journey into sequential logic!

What is the CD4017 Decade Counter?

Alright, let’s kick things off by really getting to know our star component: the CD4017 Decade Counter . This isn’t just any old chip; it’s a CMOS decade counter/divider with 10 decoded outputs, which makes it incredibly versatile for a wide array of sequential logic applications. When we talk about a “decade counter,” what we mean is that it counts from 0 to 9, and then resets back to 0. Each count illuminates or activates one of its ten outputs in sequence. Imagine a digital clock where each segment lights up one after another – that’s the kind of sequential magic the CD4017 can perform! It’s part of the CD4000 series of CMOS integrated circuits , known for their low power consumption and high noise immunity, making them great for battery-powered projects. The CD4017 is specifically designed to provide a sequential true output on its 10 output pins (Q0 to Q9) each time it receives a clock pulse. This makes it perfect for applications like LED chasers, game show lights, sequential timers, and frequency division circuits. Understanding its core functionality is key to mastering any CD4017 IC circuit diagram you come across or plan to build. We’re talking about a chip that takes a simple clock signal and transforms it into a series of timed, distinct actions, making complex timing sequences relatively simple to implement. For anyone diving into electronics, this chip offers a fantastic entry point into understanding sequential logic and how digital signals can be used to control physical outputs. It’s truly a building block for so many cool projects, guys.

Understanding the CD4017 Pinout and Logic

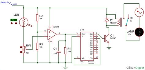
To effectively use the CD4017, you absolutely need to get familiar with its pinout . Think of it as the instruction manual for connecting the chip to the rest of your circuit. Getting these connections right is paramount for any CD4017 IC circuit diagram . The CD4017 typically comes in a 16-pin Dual In-line Package (DIP). Let’s break down the most crucial pins:

  • Pin 16 (VDD) : This is your positive power supply connection. For CMOS ICs like the CD4017, this can range from 3V to 15V, sometimes even up to 18V, making it highly flexible. Always connect this to the positive terminal of your battery or power supply.
  • Pin 8 (VSS) : This is your ground connection. Connect this to the negative terminal of your power supply or common ground rail.
  • Pin 14 (CLOCK) : This is the input that advances the counter . Each time this pin receives a positive-going pulse (a transition from low to high), the CD4017 increments its count, and the next output pin becomes active. This is the heart of its sequential operation! For optimal performance, ensure your clock signal is clean and properly debounced if it’s coming from a mechanical switch.
  • Pin 13 (CLOCK INHIBIT / ENABLE) : This pin, often labeled ~CI or EN , is crucial for controlling the counting process. It’s an active-low input. This means that if you pull this pin LOW (to ground), the counter will enable and respond to clock pulses. If you pull it HIGH (to VDD), the counter will inhibit or stop counting , holding its current state regardless of clock pulses. For continuous counting, you’ll typically connect this pin to ground (VSS).
  • Pin 15 (RESET) : As the name suggests, this pin resets the counter back to its initial state (Q0 active). It’s an active-high input. If you apply a HIGH signal to this pin, the counter will immediately reset, and output Q0 (Pin 3) will become active, while all other outputs will go low. For normal counting operation, you’ll typically connect this pin to ground (VSS). You might momentarily connect it to VDD via a push button if you want a manual reset function.
  • Pins 3, 2, 4, 7, 10, 1, 5, 6, 9, 11 (Q0 through Q9) : These are the 10 decoded outputs . When the counter is at a specific step, the corresponding output pin will go HIGH (logic 1), while all other outputs remain LOW (logic 0). For instance, when the counter is at step 0, Q0 (Pin 3) is HIGH. When it increments to step 1, Q1 (Pin 2) goes HIGH, and Q0 goes LOW, and so on. These outputs are typically used to drive LEDs, relays, transistors, or other logic gates.
  • Pin 12 (CARRY OUT / CO) : This pin provides a carry-out pulse after the counter completes a full cycle (i.e., after Q9 goes high and then returns low, essentially after the 10th clock pulse). It goes HIGH when Q5 through Q9 are active, and then goes LOW when Q0 through Q4 are active. This CARRY OUT signal is super handy for cascading multiple CD4017 ICs together to create counters with more than 10 steps (e.g., a 20-step or 100-step counter!). You would connect the CARRY OUT of one chip to the CLOCK input of the next. This feature significantly expands the capabilities of the CD4017 beyond just a simple decade counter.

Now, let’s talk about the internal logic briefly. The CD4017 is essentially a combination of a 5-stage Johnson counter and a decoding matrix. The Johnson counter is responsible for the sequential shifting of the active state, and the decoding matrix translates these internal states into 10 unique, active-high outputs. This is why you get only one output active at a time – a critical feature for applications like LED chasers. When drawing a CD4017 IC circuit diagram , always keep this pinout handy. It’s the blueprint for making your circuit work correctly and predictably. Getting your VDD and VSS hooked up, making sure RESET and ENABLE are in their correct states for counting, and feeding a proper CLOCK signal are the foundational steps. Then, connecting your loads (like LEDs with current-limiting resistors) to the Q outputs is where the fun really begins. It’s pretty straightforward once you’ve done it a couple of times, guys, so don’t be intimidated! Just remember these key pins, and you’ll be good to go.

Understanding the CD4017 IC Circuit Diagram for a Basic LED Chaser

Let’s get practical, shall we? One of the most common and coolest first projects with the CD4017 IC circuit diagram is an LED chaser . This circuit beautifully demonstrates the sequential output capabilities of the CD4017. Imagine a row of LEDs lighting up one after another, creating a dynamic visual effect. That’s exactly what we’re going to visualize and explain. The core idea is to connect an LED to each of the CD4017’s 10 output pins (Q0-Q9), along with a current-limiting resistor, and then provide a steady stream of clock pulses to the chip. As the CD4017 counts, each LED will light up in sequence, giving you that awesome chasing effect. This fundamental CD4017 IC circuit diagram is not just a flashy light show; it’s a powerful learning tool, teaching you about sequential logic , clock signals , and how to properly interface outputs with external components. It’s the perfect way to solidify your understanding of this versatile IC. Don’t worry, we’ll break down every part of it, making it super easy to follow and replicate on your own workbench. This circuit is a rite of passage for many budding electronics enthusiasts, and for good reason—it’s simple, effective, and visually satisfying!

Components Needed for Your First CD4017 Circuit

Before we draw out the CD4017 IC circuit diagram for our LED chaser, let’s list the essential components you’ll need. Having these on hand will make building your project a breeze:

  • CD4017 Decade Counter IC : The star of our show, of course! (1 piece)
  • 555 Timer IC : We need a reliable source of clock pulses, and the 555 timer, configured as an astable multivibrator, is perfect for this. (1 piece)
  • 10x LEDs : Any color will do! (10 pieces)
  • 10x Current-Limiting Resistors : For your LEDs. A value between 220 Ohm to 1k Ohm is typically good for a 5V-9V supply, depending on your LEDs. Let’s say 330 Ohm for common LEDs. (10 pieces)
  • Resistors for 555 Timer : Typically one resistor around 1k Ohm to 10k Ohm (e.g., 4.7k Ohm) and another around 10k Ohm to 1M Ohm (e.g., 100k Ohm for adjustable speed) to set the frequency. (2 pieces)
  • Capacitor for 555 Timer : To set the frequency. A value like 0.1uF or 1uF is common. (1 piece)
  • Bypass Capacitor (Optional but Recommended) : A 0.1uF ceramic capacitor across VDD and VSS of both ICs to smooth power. (2 pieces)
  • Power Supply : A 5V to 9V DC supply (e.g., a 9V battery or a regulated power supply).
  • Breadboard : To easily assemble and test your circuit.
  • Jumper Wires : To make all the connections.

Step-by-Step Wiring and Operation Explanation

Now for the really exciting part: constructing the CD4017 IC circuit diagram for our LED chaser and understanding its operation. We’ll essentially be connecting the output of a 555 timer (our clock source) to the clock input of the CD4017, and then connecting LEDs to the CD4017’s outputs. Here’s how you’d typically wire it up:

  1. Power Supply Connections : First things first, power up your ICs! Connect VDD (Pin 16) of the CD4017 and VCC (Pin 8) of the 555 timer to the positive rail of your breadboard. Connect VSS (Pin 8) of the CD4017 and GND (Pin 1) of the 555 timer to the negative (ground) rail.
  2. CD4017 Control Pins : For continuous counting, you need to ensure the ENABLE and RESET pins are correctly set. Connect CD4017 Pin 13 (CLOCK INHIBIT) to GND (VSS) – this enables the counter. Connect CD4017 Pin 15 (RESET) to GND (VSS) – this prevents the counter from resetting prematurely and allows it to cycle through all 10 outputs.
  3. 555 Timer as an Astable Multivibrator (Clock Source) : This is where we generate our clock pulses. Connect the 555 timer according to a standard astable configuration. This involves connecting:
    • Pin 2 (TRIGGER) and Pin 6 (THRESHOLD) together.
    • A resistor (e.g., 4.7kΩ) between Pin 8 (VCC) and Pin 7 (DISCHARGE).
    • Another resistor (e.g., 100kΩ potentiometer for adjustable speed) between Pin 7 (DISCHARGE) and Pin 6 (THRESHOLD).
    • A capacitor (e.g., 0.1µF) between Pin 2 (TRIGGER/THRESHOLD) and Pin 1 (GND).
    • Pin 4 (RESET) to VCC (for normal operation).
    • Pin 5 (CONTROL VOLTAGE) to ground via a small capacitor (e.g., 0.01µF) or leave floating if not used.
  4. Connecting the Clock Signal : The OUTPUT of the 555 timer (Pin 3) generates our clock pulses. Connect 555 Timer Pin 3 directly to CD4017 Pin 14 (CLOCK) . Each high-to-low transition from the 555 will increment the CD4017’s count.
  5. LED Connections : Now for the visual part! Connect the anode (long leg) of each of your 10 LEDs to one end of a current-limiting resistor (e.g., 330 Ohm). Connect the other end of each resistor to one of the CD4017 output pins (Q0-Q9). The specific pins are: Pin 3 (Q0), Pin 2 (Q1), Pin 4 (Q2), Pin 7 (Q3), Pin 10 (Q4), Pin 1 (Q5), Pin 5 (Q6), Pin 6 (Q7), Pin 9 (Q8), and Pin 11 (Q9) . Finally, connect the cathode (short leg) of all 10 LEDs to the GND (negative) rail of your breadboard.

Once powered on, the 555 timer will start generating pulses. Each pulse feeds into the CD4017’s clock input. As the CD4017 counts, it will sequentially activate its outputs from Q0 to Q9. When Q0 is HIGH, the first LED lights up. On the next clock pulse, Q0 goes LOW, and Q1 goes HIGH, lighting the second LED. This process continues, creating a chasing effect across your 10 LEDs. When Q9 goes HIGH, the next clock pulse causes Q9 to go LOW, and Q0 becomes HIGH again, restarting the sequence. The speed of the chasing effect is controlled by the frequency of the 555 timer, which you can adjust by changing the values of its resistors and capacitor, especially if you use a potentiometer. This particular CD4017 IC circuit diagram is incredibly illustrative of how simple digital logic can create engaging, dynamic behavior. You’ve just built your very own sequential controller, guys! It’s a fantastic feeling to see those lights chase, and it’s all thanks to this brilliant little chip and a well-designed circuit.

Building a Practical CD4017 Circuit: An LED Chaser

Alright, guys, you’ve got the theory down, you understand the CD4017 IC circuit diagram concepts, and you’re ready to get your hands dirty! Let’s focus on actually building a tangible, working LED chaser circuit. This isn’t just about throwing components together; it’s about understanding the practical steps, ensuring proper connections, and learning how to troubleshoot when things don’t quite go as planned. This section will walk you through everything, from preparing your components to getting that awesome chasing light effect up and running on your breadboard. Remember, electronics is a hands-on learning experience, and this CD4017 project is a perfect entry point into bringing your theoretical knowledge to life. We’ll make sure you have all the details to succeed, even if you’re a complete beginner. Let’s make some sparks (the good kind, of course)! Your first successful build is just around the corner, and it’s going to be super satisfying.

Detailed Component List for the LED Chaser

To make your LED chaser a reality, gather these specific components. Having them organized will streamline your build process based on our CD4017 IC circuit diagram .

  • Integrated Circuits (ICs) :
    • 1 x CD4017 Decade Counter IC (DIP-16 package recommended for breadboard)
    • 1 x NE555 Timer IC (DIP-8 package recommended)
  • Resistors (1/4W Metal Film) :
    • 10 x 330 Ohm resistors (for current limiting LEDs)
    • 1 x 1k Ohm resistor (for 555 timer timing)
    • 1 x 100k Ohm potentiometer or 100k Ohm fixed resistor (for 555 timer frequency adjustment)
  • Capacitors :
    • 1 x 0.1µF (104) ceramic capacitor (for 555 timer timing, or as bypass for CD4017)
    • 1 x 0.01µF (103) ceramic capacitor (optional, for 555 timer control voltage pin)
    • 1 x 1µF electrolytic capacitor (for 555 timer timing, larger value for slower flash rate)
  • Diodes :
    • 10 x LEDs (Light Emitting Diodes) – assorted colors, 5mm size is common
  • Power Supply :
    • 1 x 9V battery with snap connector, or a regulated 5V DC power supply
  • Miscellaneous :
    • 1 x Breadboard (full-size or half-size)
    • Jumper wires (various lengths and colors)

The Schematic Explained (CD4017 IC Circuit Diagram)

Let’s walk through the schematic for our LED chaser. This is your visual guide, your blueprint for connecting everything correctly. Take your time to trace each connection, understanding why it goes where it does. Our CD4017 IC circuit diagram will primarily show two main blocks: the 555 timer acting as an astable multivibrator (oscillator), and the CD4017 decade counter with its LED outputs.

  1. The 555 Timer Block : This part generates the clock pulses that drive the CD4017. Its output (Pin 3) will oscillate between HIGH and LOW at a frequency determined by R1 (1k Ohm), R2 (100k Ohm potentiometer), and C1 (1µF). The general formula for the frequency (f) of an astable 555 timer is f = 1.44 / ((R1 + 2*R2) * C1) . By adjusting R2, you can change the speed of your LED chaser. Pin 4 (RESET) is tied to VCC to keep the timer running. Pin 5 (Control Voltage) can be left floating or connected to ground via a small 0.01µF capacitor for noise suppression. Pins 2 and 6 are connected, and C1 connects from this junction to ground. Pin 7 connects between R1 and R2. This setup is crucial because it provides the rhythmic ‘beat’ for our counter.

  2. The CD4017 Counter Block : This is where the magic of sequential counting happens. Pin 14 (CLOCK) is the input that receives the pulses from the 555 timer’s Pin 3. Every time Pin 14 receives a rising edge (low-to-high transition) from the 555, the counter increments. Pins 13 (CLOCK INHIBIT) and 15 (RESET) are both connected to ground (VSS) to ensure continuous, uninterrupted counting through all 10 outputs. The 10 output pins (Q0-Q9) are connected to the positive leg (anode) of individual LEDs, each in series with a 330 Ohm current-limiting resistor. The negative leg (cathode) of each LED then connects to ground (VSS). This arrangement ensures that when an output pin goes HIGH, the corresponding LED lights up. When the output goes LOW, the LED turns off. The resistors are essential to protect the LEDs from excessive current and prevent them from burning out. Without them, the high current from the CD4017 outputs would destroy your LEDs almost instantly. Always remember, current limiting resistors are your LED’s best friend!

  3. Power Distribution : Both ICs (CD4017 and 555) share the same power rails. VDD/VCC (Pin 16 for CD4017, Pin 8 for 555) goes to the positive rail of your power supply, and VSS/GND (Pin 8 for CD4017, Pin 1 for 555) goes to the negative/ground rail. It’s good practice to add a small 0.1µF ceramic capacitor across the VDD and VSS pins of each IC, placed as close as possible to the IC, to act as a bypass capacitor . This helps to filter out noise on the power lines and ensures stable operation of the chips.

By carefully following this schematic and understanding the role of each component, you’re not just copying a diagram; you’re building a solid foundation in practical electronics. This CD4017 IC circuit diagram is a fundamental example that demonstrates the power of combining simple timing with sequential logic. It’s truly a gateway to more complex and exciting projects!

Step-by-Step Assembly Guide

Let’s get those components onto your breadboard! Follow these steps carefully to build your LED chaser based on the CD4017 IC circuit diagram .

  1. Prepare the Breadboard : Orient your breadboard so the power rails (usually marked red for positive, blue/black for negative) run along the long edges. Place the CD4017 IC across the central溝 (the gap) of the breadboard. Do the same for the 555 timer IC. Make sure the notch or dot on the ICs indicating Pin 1 is oriented correctly (usually to the left or top).
  2. Power Connections : Use jumper wires to connect the VDD (Pin 16) of the CD4017 and VCC (Pin 8) of the 555 timer to the positive power rail. Connect VSS (Pin 8) of the CD4017 and GND (Pin 1) of the 555 timer to the negative (ground) power rail. If using bypass capacitors, place a 0.1µF capacitor right next to each IC, connecting one lead to its VDD/VCC and the other to VSS/GND.
  3. CD4017 Control Pins : Connect Pin 13 ( CLOCK INHIBIT ) and Pin 15 ( RESET ) of the CD4017 directly to the negative (ground) power rail.
  4. Wire the 555 Timer (Astable Mode) :
    • Connect Pin 4 (RESET) of the 555 to the positive power rail.
    • Connect Pin 2 (TRIGGER) and Pin 6 (THRESHOLD) together with a short jumper wire.
    • Place your 1k Ohm resistor (R1) between Pin 8 (VCC) and Pin 7 (DISCHARGE).
    • Place your 100k Ohm potentiometer (R2) or fixed 100k Ohm resistor between Pin 7 (DISCHARGE) and Pin 6 (THRESHOLD).
    • Connect your 1µF electrolytic capacitor (C1) with its positive lead to Pin 2 6 junction and its negative lead to the ground rail. Pay attention to polarity for electrolytic capacitors! If using a 0.1µF ceramic capacitor, polarity doesn’t matter.
    • (Optional) Connect a 0.01µF ceramic capacitor from Pin 5 (CONTROL VOLTAGE) to the ground rail.
  5. Connect 555 Output to CD4017 Clock : Use a jumper wire to connect Pin 3 (OUTPUT) of the 555 timer to Pin 14 (CLOCK) of the CD4017.
  6. Connect LEDs with Resistors : For each of the 10 LEDs:
    • Insert one lead of a 330 Ohm resistor into an available hole on your breadboard.
    • Connect the other lead of the resistor to one of the CD4017 output pins (Q0-Q9). The output pins are Q0 (Pin 3), Q1 (Pin 2), Q2 (Pin 4), Q3 (Pin 7), Q4 (Pin 10), Q5 (Pin 1), Q6 (Pin 5), Q7 (Pin 6), Q8 (Pin 9), Q9 (Pin 11). It’s good practice to arrange them in order on your breadboard for visual clarity.
    • Insert the long leg (anode) of an LED into the same row as the resistor connected to the CD4017 output.
    • Connect the short leg (cathode) of the LED to the negative (ground) power rail.
  7. Final Power-Up : Double-check all your connections. Ensure no wires are shorting where they shouldn’t be. Then, connect your 9V battery snap or 5V power supply to the breadboard’s power rails. If everything is correctly wired according to the CD4017 IC circuit diagram , your LEDs should start chasing!

Troubleshooting Common Issues

Even with the best instructions, sometimes circuits don’t work on the first try. Don’t worry, that’s part of the fun! Here are some common issues and how to troubleshoot your CD4017 IC circuit diagram :

  • No LEDs light up at all : Check your power supply. Is it connected correctly and providing the right voltage? Are both ICs receiving power (VDD/VCC and VSS/GND)? Check for proper orientation of your LEDs; they are diodes and only work in one direction.
  • Only one LED lights up (or a few, but not chasing) : This often points to an issue with the 555 timer or its connection to the CD4017. Is the 555 timer oscillating? You can use a multimeter to check the voltage on Pin 3 of the 555 – it should be toggling between HIGH and LOW. Is Pin 14 (CLOCK) of the CD4017 correctly connected to Pin 3 of the 555? Also, ensure CD4017 Pin 13 (ENABLE) is LOW and Pin 15 (RESET) is LOW for continuous counting.
  • LEDs are dim or burn out : Dim LEDs might mean insufficient current (check resistor values or power supply). LEDs burning out definitely means too much current – double-check your current-limiting resistors; they are absolutely vital!
  • Chaser speed is wrong or not adjustable : This is usually a 555 timer issue. Check the values and connections of R1, R2, and C1. If using a potentiometer, ensure it’s wired correctly (often, only the center pin and one outer pin are used for variable resistance).
  • LEDs light up randomly or erratically : This could be noise on the clock line or power supply. Ensure your bypass capacitors are in place. Also, check for loose connections on your breadboard. Sometimes, the CD4017 can misbehave if the clock signal isn’t clean.

Building this circuit is a fantastic practical exercise. You’ll not only get a cool LED chaser but also a much deeper understanding of the CD4017 IC circuit diagram and general circuit construction. Don’t be afraid to poke around with your multimeter; it’s your best friend for debugging! Good luck, and have fun watching those LEDs light up in sequence!

Advanced CD4017 Applications & Ideas

Alright, guys, you’ve conquered the basic LED chaser, and now you understand the core principles of the CD4017 IC circuit diagram . But don’t think for a second that this amazing little chip is a one-trick pony! The CD4017’s versatility extends far beyond simple sequential lights. Its ability to provide 10 distinct, sequential outputs based on a single clock signal makes it an invaluable component for a myriad of more complex and engaging projects. Once you grasp how to manipulate its inputs (Clock, Reset, Enable) and utilize its outputs (Q0-Q9, Carry Out), a whole new world of creative possibilities opens up. Think about all the ways you can control events in a precise, timed sequence – that’s the power of the CD4017! We’re going to explore some exciting advanced applications and give you a few ideas to spark your imagination. Get ready to level up your electronics game, because the CD4017 is about to become your go-to chip for sophisticated sequential control, allowing you to design and implement truly unique functionalities in your projects. It’s a real game-changer when you start thinking outside the box, and that CD4017 IC circuit diagram for your next big idea is just waiting to be sketched out.

Cascading CD4017 for Longer Sequences

One of the most powerful features of the CD4017 is its CARRY OUT (Pin 12) capability. This pin provides a pulse after Q9 goes high and then returns low, essentially indicating the completion of one full 10-step cycle. This CARRY OUT signal is precisely what you need to cascade multiple CD4017 ICs together to create much longer sequential patterns. Imagine needing a 20-step, 30-step, or even a 100-step sequencer! Instead of trying to find a single chip for that, you simply link several CD4017s. The concept is quite elegant: you connect the CARRY OUT (Pin 12) of the first CD4017 to the CLOCK (Pin 14) input of the second CD4017. The CARRY OUT of the second then connects to the CLOCK of the third, and so on. All chips share the same initial clock pulse, but only the first one counts. Once the first CD4017 completes its 10 steps, its CARRY OUT provides a clock pulse to the second CD4017, which then begins its 10 steps. This creates a seamlessly extended sequence. For instance, with two CD4017s, you get 20 unique outputs (Q0-Q9 from the first chip, then Q0-Q9 from the second chip). This technique is fundamental for creating larger display matrices, more complex animation sequences, or intricate timing mechanisms. The CD4017 IC circuit diagram for cascading involves duplicating the counter block and carefully connecting the CARRY OUT line, opening up possibilities for truly massive sequential control with relative ease. It’s an efficient way to expand your sequential counting capacity without needing more complex microcontrollers for simpler applications.

Sequential Motor Control and Robotics

Beyond just lighting up LEDs, the outputs of the CD4017 can be used to control other components, including motors and actuators . By connecting each CD4017 output (Q0-Q9) to the base of a transistor, you can use the low current output of the CD4017 to switch on/off higher current loads, such as small DC motors, solenoids, or even relays. This enables you to create sequential control for robotic movements, automated systems, or even animatronics. For example, in a simple robotic arm, Q0 might activate a motor to move one joint, Q1 another to move a different joint, and so on, creating a programmed sequence of actions. You could design a CD4017 IC circuit diagram where specific outputs trigger different phases of an automated process, like a toy car performing a series of turns and stops. The key here is using an interface component like a transistor (e.g., a BJT like the BC547 or a MOSFET like the 2N7000) to amplify the CD4017’s output current, allowing it to drive more powerful components. This opens doors to more dynamic and interactive projects that aren’t just about lights but about motion and control. Guys, imagine building a small automated factory line model using CD4017s to control each step – that’s pretty cool!

Frequency Division and Tone Generation

The CD4017 isn’t just a counter; it’s also an excellent frequency divider . Since it advances one step per clock pulse, its CARRY OUT signal completes one cycle for every 10 clock pulses. This means the CARRY OUT frequency is exactly one-tenth of the input CLOCK frequency. This characteristic is incredibly useful in audio applications or whenever you need to generate a lower frequency from a higher one. For example, if you feed a 10kHz square wave into the CD4017’s CLOCK input, the CARRY OUT will produce a 1kHz square wave. You can use this for simple tone generation, creating musical scales by dividing a master clock frequency, or even synchronizing different parts of a circuit. By using the intermediate outputs (Q0-Q9) with some clever logic, you can achieve other division ratios as well (e.g., resetting the counter after Q5 goes high to get a divide-by-6 counter). A CD4017 IC circuit diagram for frequency division might involve taking the output from CARRY OUT or using specific Q outputs and combining them with AND/OR gates to create unique divided signals. It’s a very cost-effective way to get multiple frequencies from a single source.

Digital Dice and Random Number Generators

Want to build a digital dice? The CD4017 is perfect for that! By setting the RESET pin to be activated after, say, Q6 (for a six-sided die), you can limit the counting sequence. Connect a push button to the CLOCK input, and when released, the counter stops at a random output. Or, run the clock at a very high frequency and stop it quickly. A CD4017 IC circuit diagram for a digital die would involve connecting an output (e.g., Q6, which is Pin 5) back to the RESET pin (Pin 15) to make it a divide-by-6 counter. Then, you’d have LEDs for 1 through 6. When the user presses a button, the high-frequency clock pulses rapidly advance the counter. Releasing the button stops the clock, displaying a